TEAM
Product Designer
PROJECT TIMELINE
January 2023 - February 2023
ROLE
User research
Wireframing
User testing


Solution
My solution for this challenge is to build an application that allows Raymond to interact with his customers while automating scheduling while creating a platform for him to better serve his target audience.
Customizable
Personalized experiences tailored to individual goals and preferences.
Engaging
Drive motivation and consistency through meaningful interaction.
AI Personalized
Deliver guidance powered by AI insights.
COMPETITIVE ANALYSIS
I analyzed two direct and two indirect scheduling apps to evaluate their features. Their focus on functionality over design led to readability issues, missing information, and difficulty locating features.
USER RESEARCH
I ran in-person and virtual interviews with long-term and short-term customers, grouping them by age since it shapes how they use the app. Users consistently highlighted three reasons they return: affordable pricing, strong craftsmanship, and friendly service. I also identified several pain points that revealed clear opportunities for improvement. These findings showed the need to segment users by their needs, leading to two main groups: short-term visitors and long-term loyal clients.

Comparison of long-term loyal and short-term customers
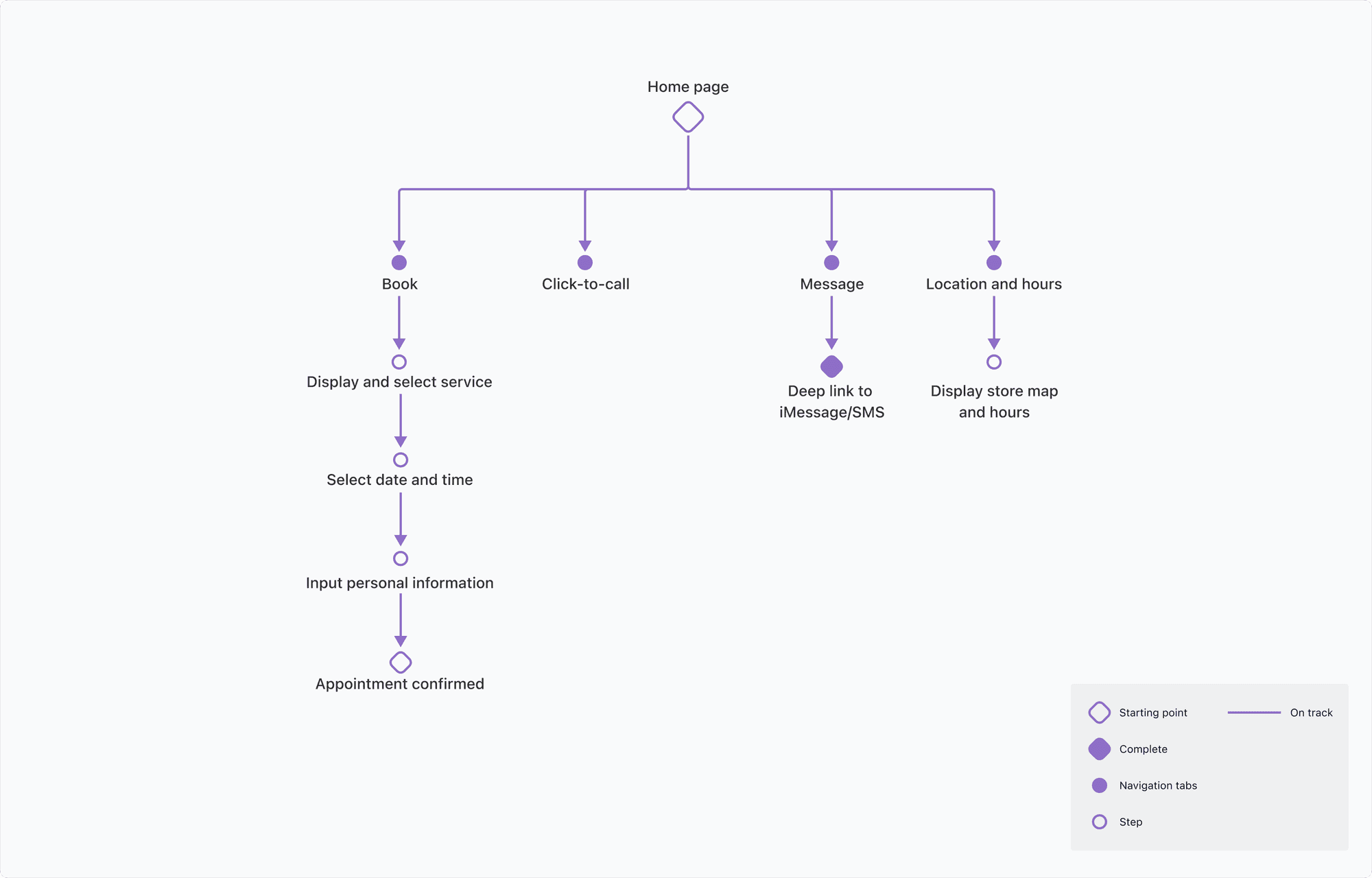
USER JOURNEY
The homepage is built around four essential sub-pages designed to focus on the features users visit most frequently. The contact information page received the most interest, as users liked the streamlined experience to connect with the barber directly.

LOW- FIDELITY
Based on my client's concerns and preferences, we concluded that our biggest priority was to create an app that was easy to navigate with no technical bugs. His biggest concern was that his older audience is less inclined to use the app to book appointments because they're a lot less tech-savvy than younger customers. Considering that the customer demographic skews more towards the older generation, I wanted the design to be approachable and user-friendly.
My objective was to allow users who are less hands-on with technology to easily pick up the app and begin using it. I conducted the Crazy 8's exercise, allowing me to brainstorm ideas and filter which designs suit the business. I concluded that the last frame was the most user-friendly, and provided 4 basic functionalities: Service, Location & Hours, Contact, and Book Appointment.
Screenshots of paper wireframe flow for the front page of the design
FIRST ITERATIONS
After conducting five user tests, many users had difficulty understanding why disabled buttons didn't allow them to proceed next steps after "completing" a specific stage. I didn't utilized the schedule and contact us features the most, search bar, and purchased at maximum of 3 services through the scheduling process.
My focus on prioritizing a modern and sleek visual design disregarded the basic needs of providing a good user experience for older customers using the app. I found that a few of my designs were not WCAG-friendly and contained inconsistent design patterns such as typography, icons, colors, and features like the search bar can be removed for lower development cost and mobile optimization.

Web app's design lacked consistency, with irregular spacing, oversized and mismatched icons, and unnecessary search engine.

Design features an oversized buttons that disrupts font alignment, inconsistent frame sizes, insufficient color contrast for older users, and unclear disabled buttons that leave users uncertain.
FINAL PROTOTYPE
After conducting five user tests, many users had difficulty understanding why disabled buttons didn't allow them to proceed next steps after "completing" a specific stage. I didn't utilized the schedule and contact us features the most, search bar, and purchased at maximum of 3 services through the scheduling process.
My focus on prioritizing a modern and sleek visual design disregarded the basic needs of providing a good user experience for older customers using the app. I found that a few of my designs were not WCAG-friendly and contained inconsistent design patterns such as typography, icons, colors, and features like the search bar can be removed for lower development cost and mobile optimization.

Appointment selection with clear and straightforward view of available date and time.

Design features an oversized buttons that disrupts font alignment, inconsistent frame sizes, insufficient color contrast for older users, and unclear disabled buttons that leave users uncertain.
Cohesive confirmation flow with easy personal information entry and options to add to calendar, cancel, or reschedule.
FINAL DESIGN
The final design showcases an enhanced scheduling process that's intuitive yet familiar for both existing and newly onboarded users. Establishing a hierarchal design format from most to least important information minimizes frustration associated with continuous searching and facilitates users in reaching their objectives expeditiously.
The incorporation of Google's API features ensures a seamless means for users to receive timely reminders of upcoming appointments, thereby mitigating potential conflicts and miscommunications between the business owner and users.


INTROSPECTIVE
Learnings
This project was special because I got to sit down and interview with my client’s customers. These face-to-face interviews helped me understand their needs, allowing my client to focus on what he does best — cutting hair — while also reducing any frustrations his customers might have.
Next Steps
Moving forward, I would conduct more research on how I could provide a better application accessibility for visually impaired individuals. I would like to partner with developers to bring this to life and brainstorm additional ways to boost customer retention.
© Joann Zhang






